信息公开

您的位置: 首页 >信息公开

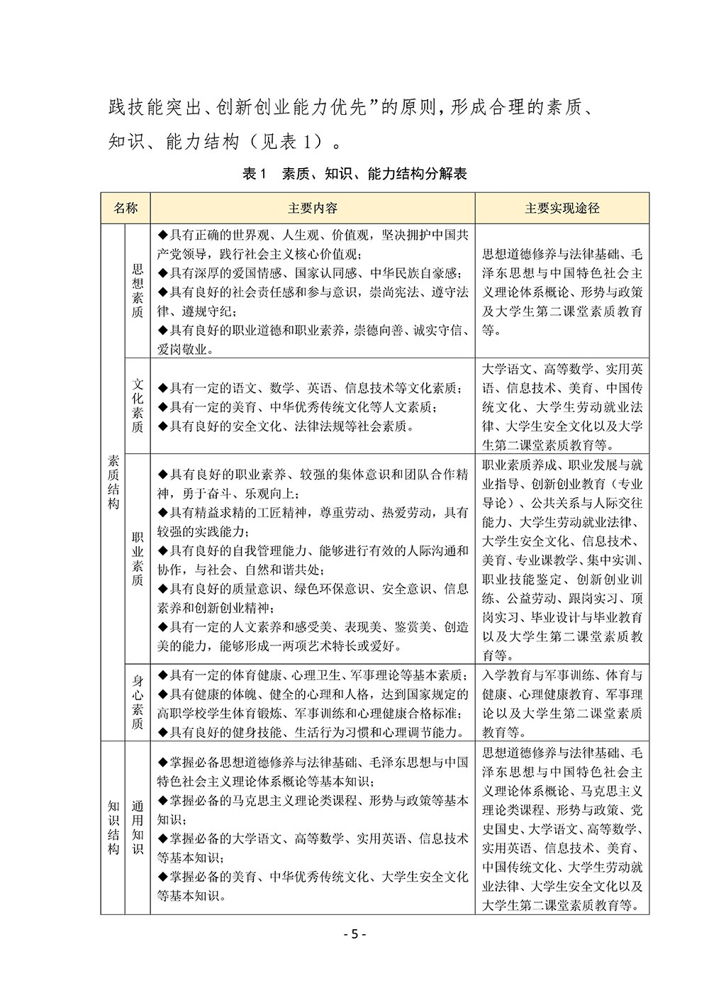
甘肃达利食品有限公司参与高等职业教育人才培养质量年度报告(2022)

发布时间:2023-01-05 15:57:00 浏览次数: 【字体:


终审:宣传部
分享到:
【打印正文】