手机版
|
院长信箱
|
搜索
|
站群导航
门户主站
党政机构
党政办公室
纪委、监察专员办公室
党委组织部(党委党校)
党委宣传统战部
党委教师工作部(人事处)
党委学生工作部(学生工作处)
党委保卫工作部(安全稳定处)
发展规划处
审计处
教务处(教师发展中心)
科研处
招生就业处
计划财务处
国有资产管理处(招标采购办公室)
基建工程处
后勤管理处
群团组织
工会
团委
妇联
教学机构
畜牧科技学院
兽医科技学院
宠物科技学院
食品科技学院
农机与汽车学院
机械工程学院
智能与信息学院
经贸与人文学院
马克思主义学院
基础教学部
中专部
教辅机构
图书馆
继续教育学院(乡村振兴学院)
创新创业学院(学生发展中心)
信息网络中心
实验室与实训基地管理中心
校史研究室(校史馆)
离退休职工服务中心
资产经营管理有限责任公司
科研机构
高等职业教育研究中心
首页
学校概况
基本情况
思路与目标
发展与举措
历史沿革
学院领导
校训
学院精神
校风 教风 学风
甘肃畜牧工程职业技术学院赋
校徽
校旗徽旗
校歌
校园印象
VR全景校园
学院宣传片
VR校史馆
学校动态
学校新闻
通知公告
学术活动
专题专栏
官方微博
官方微信
党员大会
机构设置
党政机构
群团组织
教学机构
教辅机构
科研机构
党建思政
党的建设
团委
教学科研
教务处
科技服务处
质量工程
创新创业教育改革项目
招生就业
学生工作
双高建设
全站群
×
搜索过于频繁,请输入验证码
文档中心
信息公开
您的位置:
首页
>
信息公开
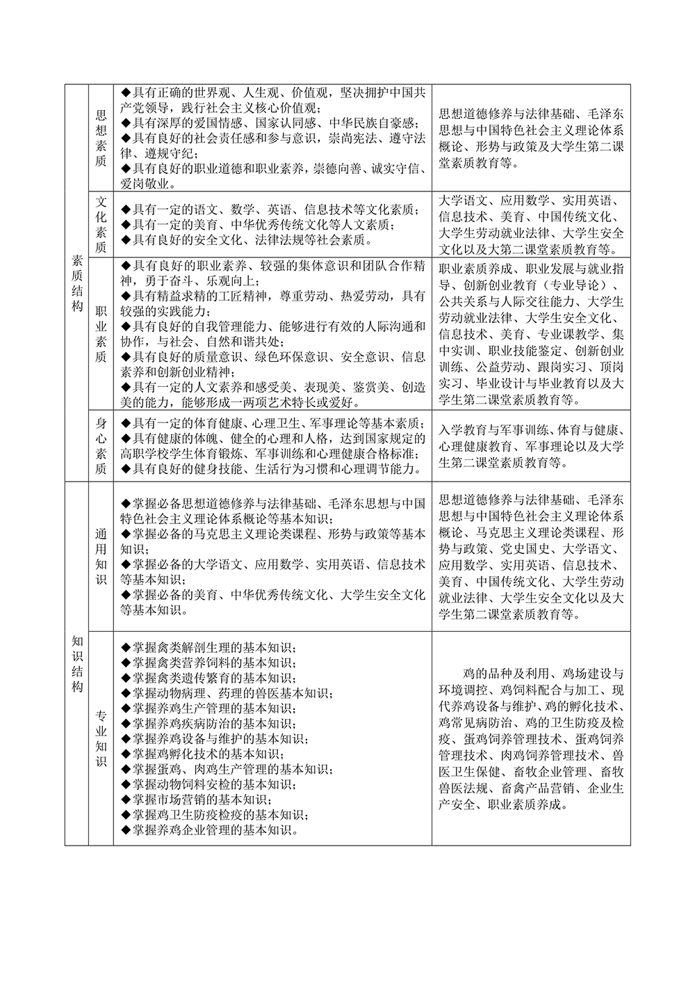
宁夏晓鸣农牧股份有限公司参与学校人才培养质量年度报告(2020)
发布时间:2021-01-09 19:33:00
浏览次数:
次
【字体:
小
大
】
终审:宣传部
分享到:
【打印正文】
相关信息
双高建设
智慧校园
招生就业
创新创业
人才招聘
信息公开