信息公开

您的位置: 首页 >信息公开

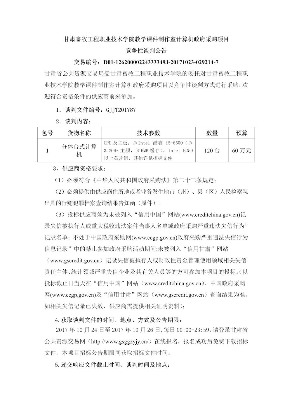
甘肃畜牧工程职业技术学院教学课件制作室计算机政府采购项目竞争性谈判公告

来源:国资基建处 发布时间:2018-11-19 11:37:00 浏览次数: 【字体:



分享到:
【打印正文】